XLII. Kolos Róka Kóma rövidhullámú rókavadászat - eredmények

Időpont: 2018. szeptember 23. vasárnap; esőnap szeptember 30. vasárnap
Helyszín: Remeteszőlős és környéke

Hivatásos kategória:
1. 'Radiostajfutas_pont_hu' csapat, 4 róka, 48 perc
Tóth Csaba

2. 'HA2QW' csapat, 4 róka, 64 perc
Krajczár Lajos


Nem hivatásos kategória:
1. 'Dzsindzsanindzsa' csapat, 4 róka, 69 perc
Mester Ádám
Albrecht Domonkos

2. 'Nincs_csapatnevem' csapat, 4 róka, 85 perc
Püspöki Péter

3. 'HG5CYB_HA5OFL' csapat, 4 róka, 115 perc
Ozváry Álmos
Frühwald Levente






4. 'Csapatalakítunk' csapat, 4 róka, 147 perc
Dessewffy Domonkos
Tomka Benedek

5. 'BoRÓKÁt_szedegetek' csapat, 4 róka, 155 perc
Wang Máté
Miklós Gergő

6. 'Szilvi_Vargesz' csapat, 4 róka, 166 perc
Szigeti Szilva
Varga Tamás

7. 'BlueFox' csapat, 4 róka, 179 perc
Kecskés Bea
Hajdu István

8. 'MYOPIA' csapat, 4 róka, 185 perc
Süle Ádám

9. 'Nekem_teljesen_mindegy' csapat, 4 róka, 190 perc
Varga Kitti
Kerényi Pál

10. 'Vuk_Reloaded' csapat, 4 róka, 214 perc
Höss Lajos
Czakó Judit
Keresztesi Vilmos

11. 'STREICHHOLZCSHACHTEL_Gyufásdoboz_németül' csapat, 4 róka, 229 perc
Várdai Attila
Légrádi Máté
Mészáros Virág

12. 'Henyélők' csapat, 4 róka, 240 perc
Lóth Viktória
Petrovszki Gergő

13. 'Bitó_család' csapat, 3 róka, 193 perc
Bitó János
Bitó János
Bitó Péter


A hármas róka a telepítés után még üzemelt - visszaellenőriztem, tényleg üzemelt. A vadászat során tapasztaltuk, hogy nem megy az MOS. A rókák beszedésénél kiderült, hogy az erdőben is vannak 'állatok'. Szóval, ha adott esetben egy vaddisznó átcsörtet a rókán és szétrúgja, elszakítja az ok, de az, hogy a róka akkumulátorának mindkét saruja szabályosan lehúzva és az akku fél méterrel az adó mellé dobva, az azért érdekes!



Megközelítés: Hűvösvölgyből a 63-as busszal, leszállás a Mészégető megállóban
Start: 10:00 47.558928, 18.920352
Szintidő: 4 óra
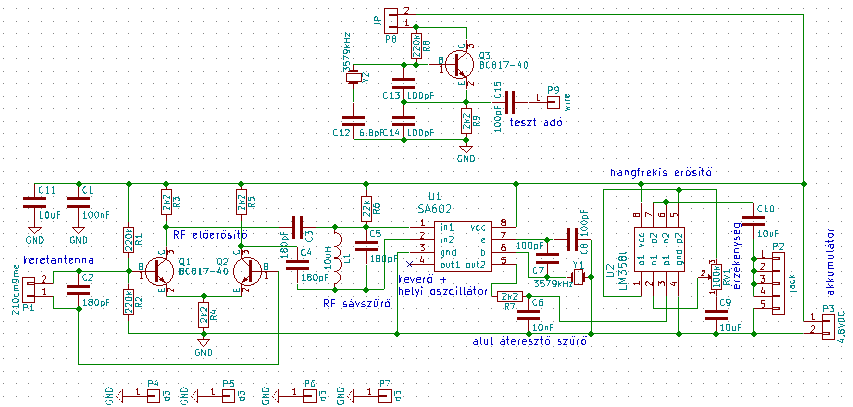
Frekvencia: 3579 kHz
Üzemmód: A1A
A versenyen iránymérő vevőt biztosítunk.
Rókák: MOE, MOI, MOS, MOH, MO5
Részvétel: csapatban vagy egyénileg
Nevezés: küldj egy e-mailt a dudas@mht.bme.hu -ra!
Nevezési határidő: szeptember 22
Részvételi díj nincs.
A versenyen mindenki a saját felelősségére vesz részt.
A versenyen informaciokérésre illetve vészhivasra fenntartott frekvencia 145,400 MHz.
A rókavevő kapcsolási rajza a következő - annak, aki epítgetni akar...



HYHL ültetés 1 ültetés 2 ültetés 3 ültetés 4

Az antenna egy 210 cm hosszú huzalból készült 9 menetes tekercs, amely a síkjából érkező jeleket maximális érzékenységgel veszi, a rá merőleges irány nullhely.

2018.09.01.